Turbo是一款Java实现的轻量级流程引擎,是公司内多个低代码平台的核心后端服务。
提供“定义流程,并根据流程定义,执行流程”的核心能力
轻量级的库表操作
支持流程回滚操作
我们提供了以下核心能力:
流程定义:保存流程基本信息和流程图模型
流程部署:校验和部署流程模型,记录流程模型快照。部署后流程可以执行
流程执行:从开始节点开始执行,到用户节点挂起或结束节点结束
流程提交:提交指定的用户任务,到下一个用户节点挂起或者结束节点结束
流程回滚:从当前用户节点开始回滚,回滚至上一个用户节点或者开始节点
执行轨迹追溯:查看流程实例的执行轨迹,可用于快照
业务支持模块化拆分、有序执行,并且有多变的编排诉求时,可以考虑采用Turbo作为底层引擎,同时可以配合使用 logicflow 进行可视化配置。
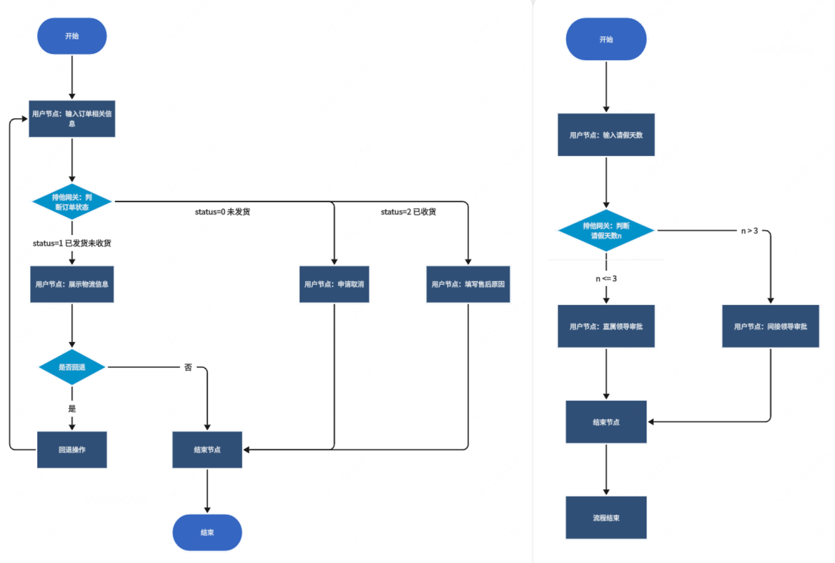
用户A在订单列表中选择订单,判断订单状态,如果状态为未发货,则直接跳转至退款申请页,如果状态为待收货则提示不支持售后,跳转至物流信息页,如果状态为已收货,则跳转至售后页填写售后信息并提交。
员工A输入请假天数,判断请假天数是否大于等于3天,是的话由间接领导审批,否的话则由直属领导批准。
谈到流程引擎,当前市面上大部分是Activiti、Flowable、Camunda等面向OA场景,功能强大且有比较完整的生态的工作流引擎(平台),同时因为OA复杂的场景,库表关联操作非常多,但是对于其它业务场景,引擎运维以及学习成本较高,性能不可避免有一定损失,不适用于C端场景。
同时还有部分专注于纯内存执行、无状态的流程引擎,比如阿里的Compileflow,这类引擎中断后不可重入,不适用于人机交互场景,适用于执行业务规则。举例:N个人去ktv唱歌,每人唱首歌,ktv消费原价为30元/人,如果总价超过300打九折,小于300按原价付款。
Turbo的定位是兼容BPMN2.0的轻量级流程引擎(而非平台),支持可重入交互,主要负责提供稳定而高效的核心能力:流程定义、流程驱动,而节点的具体执行由接入方实现,可以快速搭建面向各种场景的流程编排类系统或产品,接入简单,支持灵活扩展,引擎扩展能力通过插件或组件的形式进行补充,支持按需使用,大大降低了用户的运维以及学习成本。
| Activiti | Camunda | Compileflow | turbo | ||
| 核心表量 | 28 | 22 | 0 | 5 | |
| 特性 | 中断可重入 | √ | √ | × | √ |
| 支持回滚 | × | √ | × | √ | |
| 运行模式 | 独立运行和内嵌 | 独立运行和内嵌 | 内嵌 | 内嵌 | |
| 兼容性 | 流程格式 | BPMN2.0、XPDL、PDL | BPMN2.0、XPDL、PDL | BPMN2.0 | BPMN2.0 |
| 支持脚本 | JUEL、groovy | python、ruby、groovy、JUEL | QlExpress | groovy | |
| 支持数据库 | Oracle、SQL Server、MySQL | Oracle、SQL Server、MySQL、postgre | 无 | MySQL |
定义了起点、终点以及起点到终点需要执行的活动、执行路径、执行策略。
一个流程可能会被多次执行,比如同一个场景的审批流是一个流程,每次有人提交审批这个流程都会被执行一次。流程每执行一次,对应一个流程实例。
*考虑兼容性问题,流程元素设计参考了BPMN规范。
构成流程中的各种元素通称为流程元素 (FlowElement),包括节点 (FlowNode)和顺序流 (SequenceFlow)。
例如:
例如:
与SequenceFlow配合使用,用于描述SequenceFlow的执行策略。
例如:
记录节点之间的执行顺序,可以配置执行的条件conditions(比如用户点击了“同意”作为输入),conditions只有在与网关节点Gateway配合使用时生效,由Gateway决定conditions的执行策略。
流程引擎核心功能集合
JDK 1.8 支持的最后版本是 1.2.0 版本,后续版本除非出现重大 bug 修复,后续不再进行更新。
<dependency>
<groupId>com.didiglobal.turbo</groupId>
<artifactId>engine</artifactId>
<version>1.2.0</version>
</dependency>
开发demo,非必须依赖
<dependency>
<groupId>com.didiglobal.turbo</groupId>
<artifactId>demo</artifactId>
<version>1.2.0</version>
</dependency>
目前 Turbo 已经完成了 JDK 21 版本的支持,为了帮助你更好地使用以及上手,可以参考该应用手册进行解决,整体来说,从 Turbo 1.2.x 升级到 1.3.x 版本后的核心能力都是兼容的,对于 90% 以上的常规用户而言(指未做深度 SPI 扩展或源码定制的用户),可以非常简单的完成升级。
⚠️ 注意:
流程引擎核心
<dependency>
<groupId>com.didiglobal.turbo</groupId>
<artifactId>engine</artifactId>
<version>1.3.1</version>
</dependency>
并行网关插件(可选)
<dependency>
<groupId>com.didiglobal.turbo</groupId>
<artifactId>parallel-plugin</artifactId>
<version>1.1.1</version>
</dependency>
开发demo(非必须依赖)
<dependency>
<groupId>com.didiglobal.turbo</groupId>
<artifactId>demo</artifactId>
<version>1.3.0</version>
</dependency>
执行建表语句,在属性文件中配置属性信息
# 必要属性
spring.datasource.dynamic.primary=engine
spring.datasource.dynamic.datasource.engine.type=com.alibaba.druid.pool.DruidDataSource
spring.datasource.dynamic.datasource.engine.username=username
spring.datasource.dynamic.datasource.engine.password=password
spring.datasource.dynamic.datasource.engine.driver-class-name=com.mysql.jdbc.Driver
spring.datasource.dynamic.datasource.engine.url=jdbc:mysql://127.0.0.1:3306/turbo?useUnicode=true&characterEncoding=UTF-8&zeroDateTimeBehavior=convertToNull&transformedBitIsBoolean=true&autoReconnect=true
## 循环依赖开关,目前版本还未解决循环依赖,需要开启支持
spring.main.allow-circular-references=true
然后由于 JDK 21 升级之后,Spring Boot 原先的 SPI 机制发现变化,因此如果需要使用 Druid 相关依赖的话,需要在配置文件下新增 Druid 装配设置,即新增 META-INF/spring 文件夹并新增 org.springframework.boot.autoconfigure.AutoConfiguration.imports 文件,内容如下:
spring.datasource.dynamic.datasource.engine.type=com.alibaba.druid.pool.DruidDataSource
根据上文提到的turbo支持的特性,给出了两个例子,其中整体的流程如下图所示:

其中与业务相关的是流程的定义和流程的执行,跟着下面的两个例子来看流程引擎的使用:
Demo1:团购售后
Demo2:请假流程
注:例子使用两个service是为了封装sop,在实际开发中sop是有前端页面传递进入,并非是必须再次开发。
LogicFlow 是一款流程图编辑框架,提供了一系列流程图交互、编辑所必需的功能和灵活的节点自定义、插件等拓展机制。使用LogicFlow与Turbo接口交互可实现流程图创建,编辑,保存,发布功能,发布完成流程图即可参考第四部分文档,执行流程。
后端代码:FlowController FlowControllerTest
前端代码:https://github.com/Logic-Flow/turbo-client
使用文档:LogicFlowGuide
代码提供基本用法示例,使用方可以根据自己的业务场景参考使用
为了提高Turbo的易扩展性,我们提供了插件机制,通过插件机制,可以扩展节点类型、表达式计算规则以及id生成规则。
为更好地回应社区伙伴的需求,我们推出了并行网关&包容网关插件,不仅为流程引擎赋予多分支并行执行能力,还可作为插件开发的参考样例,供大家借鉴。
最新版本: 1.1.1 (2025-11-14)
核心功能:
相关文档:
引擎更新日志:
添加微信号:logic-flow 加入turbo用户群